-> Hier kostenlos registrieren
Hallo liebes Forum,
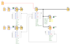
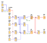
ich möchte einen Analogausgang meiner Logo mit Impulsen eines Tasters steuern. Es gibt einen Taster zum erhöhen und einen zum erniedrigen der Werte. Angeschlossen soll es an einen FU mit 0-10V analog Eingang um die Frequenz zu steuern. Ich wollte pro Impuls den Analogwert um 50 (5%) erhöhen bzw. verringern. Bei betätigen der Stop Taste soll der Wert zurück gesetzt werden.
Irgendwie stehe ich auf dem Schlauch we das zu realisieren ist???? Habt ihr Tipps?
Viele Grüße und vielen Dank im Vorraus
ich möchte einen Analogausgang meiner Logo mit Impulsen eines Tasters steuern. Es gibt einen Taster zum erhöhen und einen zum erniedrigen der Werte. Angeschlossen soll es an einen FU mit 0-10V analog Eingang um die Frequenz zu steuern. Ich wollte pro Impuls den Analogwert um 50 (5%) erhöhen bzw. verringern. Bei betätigen der Stop Taste soll der Wert zurück gesetzt werden.
Irgendwie stehe ich auf dem Schlauch we das zu realisieren ist???? Habt ihr Tipps?
Viele Grüße und vielen Dank im Vorraus




